
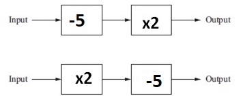
Felicity said that the two number machines will give the same output for the same input.
True or false?
Your Answer:
You did not answer this question.

Felicity said that the two number machines will give the same output for the same input.
True or false?
You did not answer this question.